教科网11月28日电(记者 孙佳蓥)为了提高同学们的简历制作能力,进而提高就业竞争能力。教科院职业发展部于2024年10月22日线上举办此次个人简历制作大赛,部分教科院学生于一站式社区参加简历展览讲解。
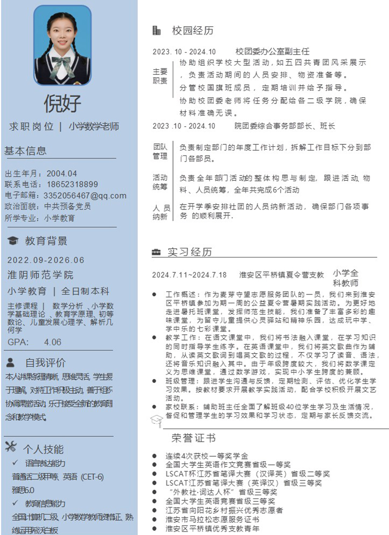
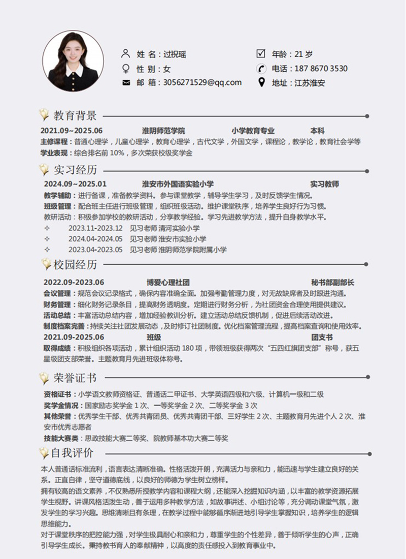
同学们都为此次活动做了精心的准备,提供了许多优秀的简历制作。倪好同学采用蓝白分区的形式,简洁精练地介绍了其基本信息与优势,并着重呈现其校园经历、实习经历、荣誉证书。过祝瑶同学用清晰的排版整体展示了其个人信息、个人经历以及荣誉证书等。


图为同学作品
一份优秀的简历可能会为你的面试锦上添花,由于大学生在制作简历上缺乏经验,了解到的简历制作标准难免会和用人单位的要求存在差别。通过此次活动,帮助学生提高了职业素质和求职能力,普及了简历书写基本理念,为以后的简历制作奠定了基础,为将来踏入社会面临就业提前做好准备。同时,此次活动也为即将毕业的学生一份参考,使其求职路更加畅通。
为进一步提升教科院学生就业能力,学院将持续举办就业讲堂,内容包括考研、考编、考公、简历撰写、面试指导等,将不断推动毕业生更加充分、更高质量就业。